Product Summary
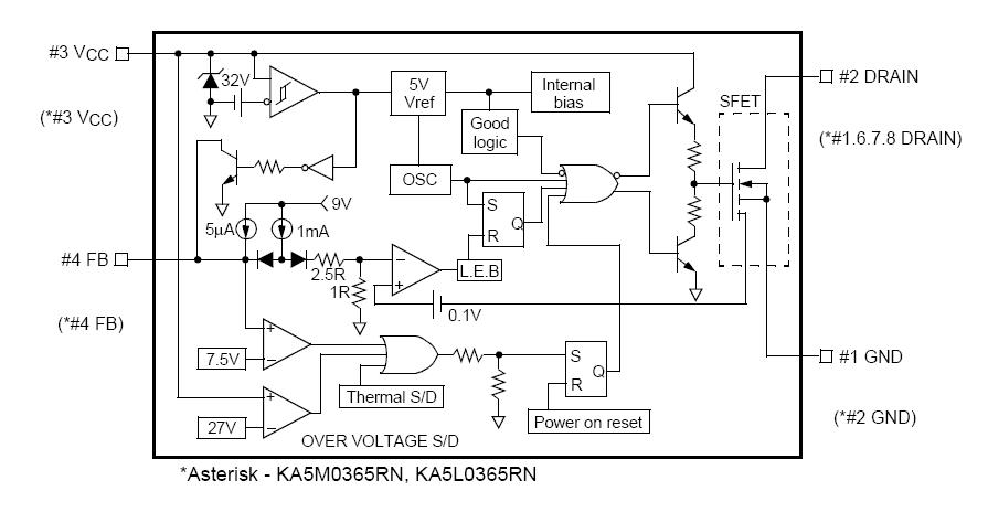
The 5L0380R is a Fairchild Power Switch. It is specially designed for an off-line SMPS with minimal external components. The 5L0380R consists of a high voltage power Sense FET and a current mode PWM IC. Included PWM controller integrates the fixed frequency oscillator, the under voltage lock-out, the leading edge blanking, the optimized gate turn-on/turn-off driver, the thermal shutdown protection, the over voltage protection, and the temperature compensated precision current sources for the loop compensation and the fault protection circuitry. Compared to a discrete MOSFET and a PWM controller or an RCC solution, The 5L0380R can reduce the total component count, design size and weight and at the same time increase efficiency, productivity, and system reliability. It has a basic platform well suited for the cost effective design in either a fly back converter or a forward converter. The applications of the5L0380R include SMPS for VCR, SVR, STB, DVD & DVCD, SMPS for Printer, Facsimile & Scanner, Adaptor for Camcorder.
Parametrics
5L0380R absolute maximum ratings: (1)Maximum Drain Voltage VD,MAX: 800V; (2)Drain-Gate Voltage (RGS=1MΩ) VDGR: 800V; (3)Gate-Source (GND) Voltage VGS: ±30V; (4)Drain Current Pulsed IDM: 12.0A; (5)Continuous Drain Current (TC=25℃) ID: 3.0A; (6)Continuous Drain Current (TC=100℃) ID: 2.1A; (7)Single Pulsed Avalanche Energy EAS: 95mJ; (8)Maximum Supply Voltage VCC,MAX: 30V; (9)Analog Input Voltage Range VFB: -0.3V to VSD V; (10)Total Power Dissipation PD: 75W, Derating: 0.6W/℃; (11) Operating Junction Temperature. TJ: +160℃; (12) Operating Ambient Temperature. TA: -25℃ to +85℃; (13) Storage Temperature Range TSTG: -55℃ to +150℃.
Features
5L0380R features: (1)Precision Fixed Operating Frequency (100/67/50kHz); (2)Low Start-up Current(Typ. 100uA); (3)Pulse by Pulse Current Limiting; (4)Over Current Protection; (5)Over Voltage Protection (Min. 25V); (6)Internal Thermal Shutdown Function; (7)Under Voltage Lockout; (8)Internal High Voltage Sense FET; (9)Auto-Restart Mode.
Diagrams

(Singapore)






