Product Summary
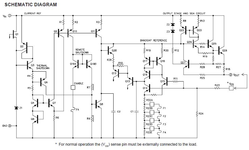
The SG7815AR is a positive regulator. It offers self contained, fixed-voltage capability with up to 1.5A of load current and input voltage up to 50V. The SG7815AR features a unique on-chip trimming system to set the output voltages to within ±1.5%. The SG7815AR versions also offer much improved line and load regulation characteristics. Utilizing an improved Bandgap reference design, problems have been eliminated that are normally associated with the Zener diode references, such as drift in output voltage and large changes in the line and load regulation. Although designed as fixed-voltage regulators, the output voltage of SG7815AR can be increased through the use of a simple voltage divider. The low quiescent drain current of the device insures good regulation when this method is used.
Parametrics
SG7815AR absolute maximum ratings: (1)Operating Junction Temperature: 150℃; (2)Storage Temperature Range: -65 to 150℃; (3)Lead Temperature (Soldering, 10 Seconds): 300℃; (4)device output voltage: 5V, input voltage: 35V; (5)device output voltage: 12V, input voltage: 35V; (6)device output voltage: 15V, input voltage: 35V.
Features
SG7815AR features: (1)Output voltage set internally to ±1.5% on SG7800A; (2)Input voltage range to 50V max. on SG7800A; (3)Two volt input-output differential; (4)Excellent line and load regulation; (5)Foldback current limiting; (6)Thermal overload protection; (7)Voltages available: 5V, 12V, 15V; (8)Available in surface mount package.
Diagrams

![]() |
![]() SG7800A |
![]() Other |
![]() |
![]() Data Sheet |
![]() Negotiable |
|
||||||||||||||||
![]() |
![]() SG7800XXAT_883B |
![]() Other |
![]() |
![]() Data Sheet |
![]() Negotiable |
|
||||||||||||||||
![]() SG7805T |
![]() Microsemi-IPG |
![]() IC VOLTAGE REG POS 5V TO-39 |
![]() Data Sheet |
![]()
|
|
|||||||||||||||||
![]() SG7812AK |
![]() Microsemi-IPG |
![]() IC VOLTAGE REG POS 12V TO-3 |
![]() Data Sheet |
![]()
|
|
|||||||||||||||||
![]() SG7812AT |
![]() Microsemi-IPG |
![]() IC VOLTAGE REG POS 12V TO-39 |
![]() Data Sheet |
![]()
|
|
|||||||||||||||||
![]() SG7815AT |
![]() Microsemi-IPG |
![]() IC VOLTAGE REG POS 15V TO-39 |
![]() Data Sheet |
![]()
|
|
|||||||||||||||||
(Singapore)








