Product Summary
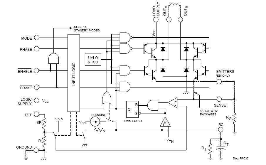
The A3952SW is a full-bridge PWM motor driver. It is designed for bidirectional pulse-width modulated current control of inductive loads, the A3952SW is capable of continuous output currents to ±2 A and operating voltages to 50 V. Internal fixed off-time PWM current-control circuitry can be used to regulate the maximum load current to a desired value. The peak load current limit of the A3952SW is set by the user’s selection of an input reference voltage and external sensing resistor. The fixed OFF-time pulse duration is set by a user-selected external RC timing network. Internal circuit protection includes thermal shutdown with hysteresis, transient suppression diodes, and crossover current protection. Special power-up sequencing is not required.
Parametrics
A3952SW absolute maximum ratings: (1)Load Supply Voltage, VBB: 50 V; (2)Output Current, IOUT (tw ≤20μs): ±3.5 A; (3)(Continuous): ±2.0 A; (4)Logic Supply Voltage, VCC: 7.0 V; (5)Logic Input Voltage Range, VIN: -0.3 V to VCC + 0.3 V; (6)Sense Voltage, VSENSE: 1.5 V; (7)Reference Voltage, VREF: 15 V; (8)Package Power Dissipation, PD: 36℃/W; (9)Operating Temperature Range, TA:–20℃ to +85℃; (10)Junction Temperature, TJ :+150℃; (11)Storage Temperature Range, TS:–55℃ to +150℃.
Features
A3952SW features: (1) ±2 A Continuous Output Current Rating; (2)50V Output Voltage Rating; (3) Internal PWM Current Control; (4) Fast and Slow Current-Decay Modes; (5) Sleep (Low Current Consumption) Mode; (6)Internal Transient Suppression Diodes; (7)Under-Voltage Lockout; (8)Internal Thermal Shutdown Circuitry; (9)Crossover-Current Protection.
Diagrams

![]() |
![]() A3950 |
![]() Other |
![]() |
![]() Data Sheet |
![]() Negotiable |
|
||||||||||||||||||||
![]() |
![]() A3950SEUTR-T |
![]() |
![]() IC MOTOR DVR FULL BRIDGE 16-QFN |
![]() Data Sheet |
![]()
|
|
||||||||||||||||||||
![]() |
![]() A3950SLP-T |
![]() |
![]() IC MOTOR DRIVER PWM FULL 16-TSSO |
![]() Data Sheet |
![]()
|
|
||||||||||||||||||||
![]() |
![]() A3950SLPTR-T |
![]() |
![]() IC MOTOR DVR FULL BRIDGE 16TSSOP |
![]() Data Sheet |
![]()
|
|
||||||||||||||||||||
![]() |
![]() A3953 |
![]() Other |
![]() |
![]() Data Sheet |
![]() Negotiable |
|
||||||||||||||||||||
![]() |
![]() A3953SB |
![]() |
![]() IC MOTOR DRIVER PWM FULL 16-DIP |
![]() Data Sheet |
![]() Negotiable |
|
||||||||||||||||||||
(Singapore)











